最新!国家能源局发布2024年电力市场发展报告

发布时间:2025-07-28

7月17日,国家能源局发布2024年度中国电力市场发展报告。

详情如下:

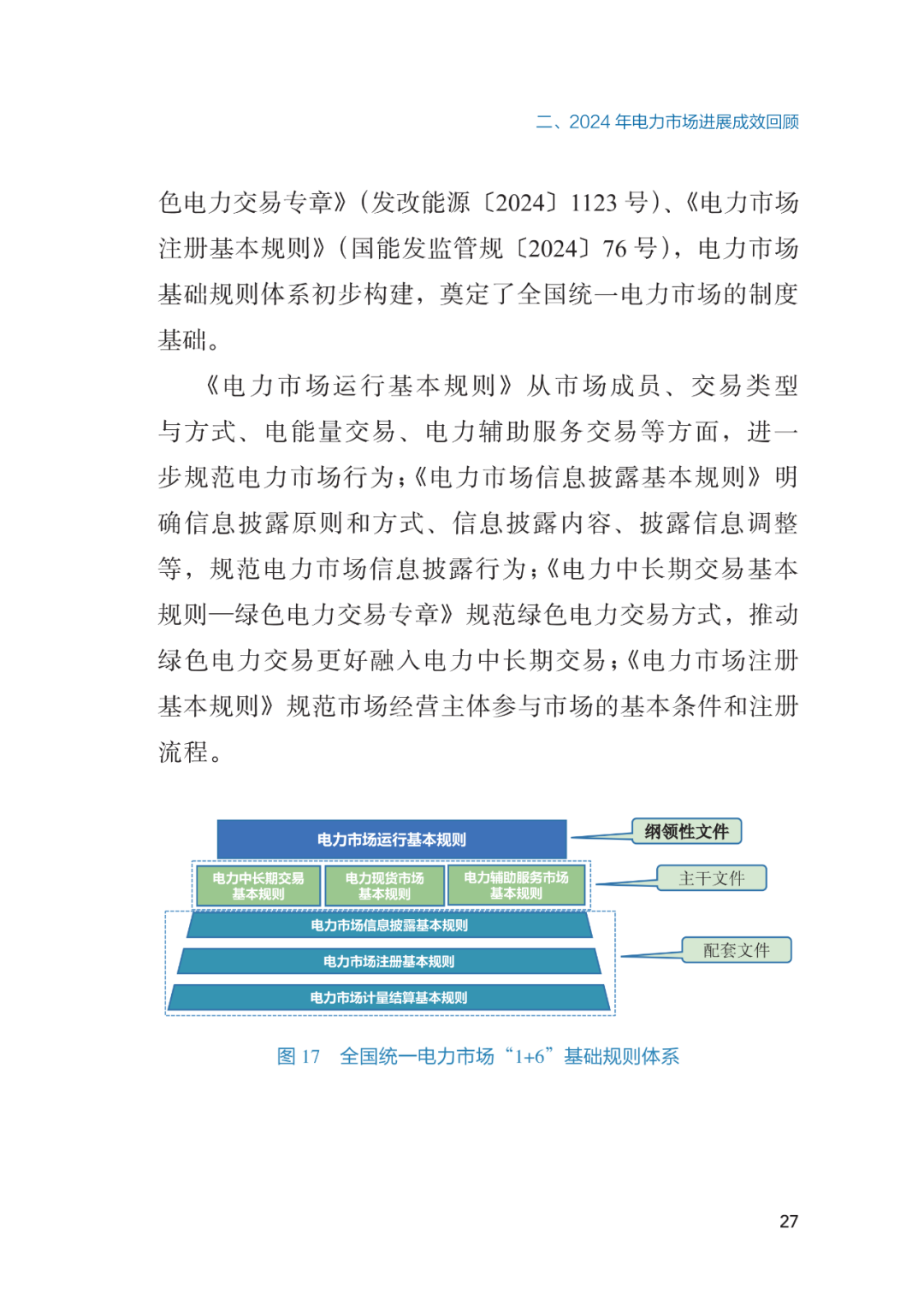
图片
图片
图片
图片
图片
图片
图片
图片
图片
图片
图片
图片
图片
图片
图片
图片
图片
图片
图片
图片
图片
图片
图片
图片
图片
图片
图片
图片
图片
图片
图片
图片
图片
图片
图片
图片
图片
图片
图片
图片
图片
图片
图片
图片
图片
图片
图片
图片
图片
图片
图片
图片

来源:国家能源局




企业简介

山东虹知数科电力有限公司是按照国家深化电力体制改革要求成立的“科技型”售电公司。公司以“在新型电力系统下,为客户提供高性价比、可靠的、绿色的综合智慧能源服务”为战略目标,具备多年电力市场咨询、购售电、碳资产管理、综合能源等业务服务经验,全面涵盖新能源发电、售电公司、独立储能、工商业用户等市场主体。