山东2025年新能源机制电价竞价全面展开:风电、光伏竞价下限0.094、0.123元/度

发布时间:2025-08-19

8月8日,山东发改委、能源局发布《关于2025年新能源机制电价竞价工作有关事项的通知》(简称“通知”)以及关于印发《山东省新能源机制电价竞价实施细则》的通知(简称“细则”)。

《通知》提出,参与竞价的主体范围为2025年6月1日-12月31日投产(全容量并网,下同)的风电、光伏项目,分风电(含深远海风电,下同)、光伏两个项目组,分别组织竞价、出清。


QQ浏览器截图20250808165717.png

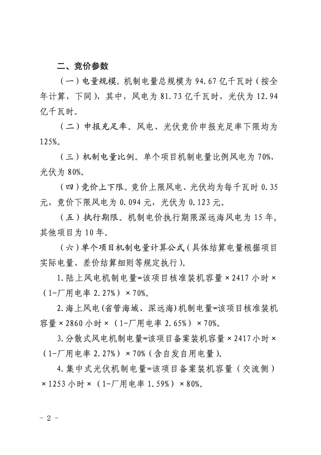
电量规模:机制电量总规模为94.67亿千瓦时(按全年计算,下同),其中,风电为81.73亿千瓦时,光伏为12.94 亿千瓦时。

机制电量比例:单个项目机制电量比例风电为70%, 光伏为80%。

竞价上下限:竞价上限风电、光伏均为每千瓦时0.35 元竞价下限风电为0.094元,光伏为0.123元。

执行期限:机制电价执行期限深远海风电为15年, 其他项目为10年

原文见下:


关于2025年新能源机制电价竞价工作有关事项的通知(鲁发改价格〔2025〕578号)_01.png

关于2025年新能源机制电价竞价工作有关事项的通知(鲁发改价格〔2025〕578号)_02.png

关于2025年新能源机制电价竞价工作有关事项的通知(鲁发改价格〔2025〕578号)_03.png

关于2025年新能源机制电价竞价工作有关事项的通知(鲁发改价格〔2025〕578号)_04.png


关于印发《山东省新能源机制电价竞价实施细则》的通知

(鲁发改价格〔2025〕577号)

各市发展改革委、能源局,国网山东省电力公司,山东电力交易中心,山东能源集团有限公司、华能山东发电有限公司、华电国际电力股份有限公司山东分公司、国家能源集团山东电力有限公司、大唐山东发电有限公司、国家电力投资集团公司山东分公司、华润电力控股有限公司华北大区、中国三峡集团山东分公司、山东核电有限公司:

为推动新能源高质量发展,根据《关于印发<山东省新能源上网电价市场化改革实施方案>的通知》(鲁发改价格〔2025〕576号)等文件规定,省发展改革委、山东能源监管办、省能源局研究制定了《山东省新能源机制电价竞价实施细则》,现印发给你们,请抓好贯彻执行。

山东省发展和改革委员会

国家能源局山东监管办公室

山东省能源局

2025年8月6日



附件


山东省新能源机制电价竞价实施细则


第一章  总  则

第一条 【制定依据】根据《关于印发<山东省新能源上网电价市场化改革实施方案>的通知》(鲁发改价格〔2025〕576号)等文件规定,制定本实施细则。

第二条 【实施范围】本实施细则所称新能源项目,是指2025年6月1日及以后投产(即全容量并网,下同)的风电、光伏发电(以下简称新能源项目)。

任何单位不得将配置储能作为6月1日及以后投产风电、光伏发电核准、并网、上网等的前置条件。

第三条 【全容量认定方式】新能源项目全容量规模,以项目核准(备案)装机容量(交流侧,下同)为准。

第四条 【并网时间认定方式】新能源项目全容量并网时间,以项目首次并网时间为准,其中风电、集中式光伏和10千伏及以上分布式光伏项目,为电网企业发电设备启动试运票中标注的“开工时间”;10千伏(不含)以下低压分布式光伏项目,为电网企业现场验收调试并网时间。首次并网前,新能源项目需全容量建成。

第五条 【分布式项目并网条件】分布式项目全容量并网时

应满足“四可”(可观、可测、可调、可控)条件,具备在线参与电力系统调节能力。

第六条 【分期(批)项目全容量认定方式】分期(批)并网的项目,应在核准(备案)文件中明确分期建设规模和建设内容,或分别办理核准(备案)文件。投产规模与核准(备案)文件中分期(批)建设内容一致的,视同为当期(批)项目按照核准(备案)文件全容量并网。对于分期(批)建设的项目,国网山东省电力公司按程序组织并网验收。

第七条 【分期(批)项目机制电价认定方式】分期(批)并网项目可按期(批)参加机制电价竞价,按期(批)确定全容量并网时间。新能源项目竞得机制电量后分期(批)并网的,按未全容量并网处置。对于具有多个机制电量、机制电价的同一个场站,若分期(批)分别参与市场交易,其每期(批)发电设备应具备独立计量、独立控制、独立预测等功能。


第二章  竞价主体

第八条 【竞价组织主体】新能源竞价工作由省发展改革委会同省能源局负责组织,国网山东省电力公司负责承担具体事务性工作。

第九条 【竞价申报主体】竞价申报主体为已投产和计划次年12月31日前投产(首次竞价为2025年6月1日-12月31日内投产),且未纳入过机制电价执行范围的新能源项目。

第十条 【竞价申报主体例外情况】源网荷储、绿电直连等新能源就近消纳项目的风电、光伏发电,以及2025年6月18日(含)以后投产的一般工商业光伏、2025年6月1日(含)以后投产的大型工商业分布式光伏等项目,除自发自用电量以外的上网电量全部参与电力市场交易,不纳入机制电价执行范围。

第十一条 【分布式光伏竞价代理商】符合竞价条件的分布式光伏项目可自主参与竞价,也可委托竞价代理商代理参与。委托代理商竞价的双方需签订《竞价代理委托书》。现阶段,分布式光伏竞价代理商应具备售电公司资质。售电公司代理参与竞价前,应在山东电力交易中心完成注册、公示。

第十二条 【分布式光伏竞价代理商参与方式】分布式光伏竞价代理商每次竞价所代理项目总容量应不高于10万千瓦(项目个数不作限制)。同一场次中,同一分布式项目只可选择一家代理商作为其竞价代理机构。

第十三条 【竞价申报主体条件】竞价申报主体应为具有独立承担民事责任能力和独立签订合同的法人或自然人(自然人仅针对自然人户用分布式光伏项目)。

第十四条 【同一竞价主体项目】同一法人或自然人名下的新能源项目,参与机制电价竞价申报项目数量、容量不受限制。

第十五条 【竞价申报主体信用要求】竞价申报主体在竞价过程中应承诺满足以下条件,如有隐瞒将被强制退出竞价,中标结果无效,竞价申报主体最高层级控股公司在山东所有项目禁止参加未来三个年度的竞价:

(一)没有处于被行政主管部门责令停产、停业或进入破产程序;

(二)没有处于行政主管部门相关文件确认的禁止竞价的范围和处罚期间内;

(三)近三年没有骗取中标或严重违约,没有经有关部门认定的因其服务引起的重大及以上质量事故或重大及以上安全事故;

(四)未被市场监督管理部门在全国企业信用信息公示系统中列入经营异常名录或者严重违法企业名单;

(五)未被最高人民法院在“信用中国”网站或各级信用信息共享平台中列入失信被执行人名单。

第十六条 【竞价申报主体资质要求】

(一)已投产项目

1.风电(含分散式风电)、集中式光伏项目

应提供项目已纳入省级及以上能源规划、专项规划或年度建设计划的证明文件,项目核准(备案)文件、营业执照、与电网企业签订的《并网调度协议》和《竞价信息填报承诺书》,如非企业法定代表人办理还需提供《竞价授权委托书》、受托人法定身份证明(身份证等,下同)。

2.分布式光伏项目

(1)自然人户用光伏。应提供项目备案文件、户主法定身份证明(身份证等,下同)、与电网企业签订的《购售电合同》和《竞价信息填报承诺书》,如非户主本人办理还需提供《竞价授权委托书》、受托人法定身份证明。

(2)非自然人户用光伏、2025年6月1日—6月17日(含)投产的一般工商业光伏。应提供项目备案文件、法定代表人法定身份证明(身份证等,下同)、项目营业执照、与电网企业签订的《购售电合同》和《竞价信息填报承诺书》,如非企业法定代表人办理还需提供《竞价授权委托书》、受托人法定身份证明。

(二)未投产项目

1.风电(含分散式风电)、集中式光伏项目

应提供项目已纳入省级及以上能源规划、专项规划或年度建设计划的证明文件,项目核准(备案)文件、营业执照、国网山东省电力公司出具的《接入系统设计方案书面回复意见》和《竞价信息填报承诺书》,如非企业法定代表人办理还需提供《竞价授权委托书》、受托人法定身份证明。

2.分布式光伏项目

(1)自然人户用光伏。应提供项目备案文件、户主法定身份证明、国网山东省电力公司出具同意接入的《自然人户用分布式光伏发电项目接入系统方案答复单》或《分布式光伏接入系统方案项目业主确认单》、发电地址权属证明(房产证、宅基地证、或者乡镇及以上政府出具的房屋产权证明)和《竞价信息填报承诺书》,如非户主本人办理的还需提供《竞价授权委托书》、受托人法定身份证明。

(2)非自然人户用光伏。应提供项目备案文件、法定代表人法定身份证明、营业执照、国网山东省电力公司出具同意接入的《分布式光伏发电项目接入系统设计方案报告研究答复单》或《分布式光伏接入系统方案项目业主确认单》、发电地址权属证明(房产证、土地证、宅基地证、或者乡镇及以上政府出具的房屋产权证明)、合同能源管理协议或发电地址租赁协议(利用非自有场所建设)和《竞价信息填报承诺书》,如非企业法定代表人办理还需提供《竞价授权委托书》、受托人法定身份证明。

(三)分布式光伏竞价代理商。应提供售电公司《市场主体入市协议》、与被代理项目签订的《分布式光伏项目竞价代理委托书》、法定代表人法定身份证明、营业执照和《竞价信息填报承诺书》等材料,如非企业法定代表人办理还需提供《竞价授权委托书》、受托人法定身份证明。被代理项目应按照本实施细则“分布式光伏项目”要求提交相应材料。


第三章  竞价电量

第十七条 【竞价电量总规模】每年新增纳入机制的电量规模,根据年度非水电可再生能源电力消纳责任权重完成情况、用户承受能力等因素综合确定。当年完成情况预计超出消纳责任权重的,次年纳入机制的电量规模可适当减少,未完成的次年纳入机制的电量规模可适当增加。

第十八条 【竞价组织分类】原则上按照光伏、深远海风电、其他风电等技术类型分别设置机制电量规模,分别组织竞价。单一类别竞价主体较集中或整体规模较小、缺乏有效竞争时,不再分类组织,统一合并竞价。具体组织分类以竞价通知为准。

第十九条 【申报充足率】申报充足率计算公式如下:

申报充足率=∑该类型参与出清竞价主体申报机制电量/该类型机制电量总规模。

第二十条 【单个项目机制电量计算公式】单个项目机制电量计算公式如下(单个项目实际结算的机制电量,根据项目实际电量、差价结算细则等规定执行):

集中式单个项目机制电量=装机容量(交流测)×该类型电源年度发电利用小时数×(1-厂用电率)×机制电量比例上限。

分布式光伏(分散式风电)机制电量=装机容量(交流测)×该类型电源年度发电利用小时数×(1-厂用电率)×机制电量比例上限(含自发自用电量)。机制电量结算时扣除自发自用电量,即“自发自用余电上网”分布式光伏(分散式风电)实际结算机制电量=竞得机制电量-自发自用电量。

(一)“该类型电源年度发电利用小时数”,为该发电类型电源近三年全省平均发电利用小时数,考虑技术进步适当调整后确定。

(二)“厂用电率”,为该发电类型电源近三年全省平均厂用电率。

(三)“机制电量比例上限”,在每年竞价通知中发布。


第四章  竞价机制

第二十一条 【申报价格要求】申报价格含增值税,单位为“元/千瓦时”,保留小数点后面3位。

第二十二条 【竞价上下限】竞价上限,根据新能源项目合理成本收益、绿色价值、电力市场供需形势、用户承受能力等因素确定。

现阶段竞价下限,原则上参考先进电站造价水平(仅包含固定成本)折算度电成本(不含收益)合理确定。后期适时取消竞价下限。

第二十三条 【申报充足率检测】价格出清前应开展申报充足率检测,当竞价主体参与出清的电量规模达不到充足率要求时,则该类型机制电量总规模予以缩减,直至满足最低要求。

第二十四条 【价格出清机制】竞价采用边际出清方式确定出清价格,即将所有同类型竞价项目按其申报电价由低到高进行排序,取最后一个入选项目报价作为所有入选项目的机制电价。

第二十五条 【边际机组处置方式】当只有1个项目按出清价格申报时,该项目纳入机制的电量按实际剩余机制电量出清(对应折算的机制电量比例四舍五入,下同)。当2个及以上项目按出清价格申报时,上述项目纳入机制的电量按装机容量占比,分配剩余机制电量。

如边际机组入选电量小于其机制电量50%的,取消最后入选项目的入选结果,机制电价取前一个入选项目的申报价格。出清价格为申报价格下限时,该场次自动取消。

第二十六条 【机制电价执行期限】机制电价执行期限,根据同类项目回收初始投资的平均期限合理确定,在每年竞价通知中发布。

第二十七条 【机制电价起始时间】机制电价按项目申报投产时间的次月1日开始执行。入选时已投产的项目自入选次年1月1日开始执行(2025年6月1日至2025年竞价申报前投产的项目,自公布竞价结果次月执行)。

第二十八条 【未满足“四可”考核】投产时未满足“四可”条件的分布式项目,在满足“四可”条件当月月底前覆盖的机制电量自动失效,机制电价执行起始日期不变。


第五章  竞价程序

第二十九条 【竞价组织时间】竞价工作原则上于每年10月份组织,首次竞价于2025年8月份组织。

第三十条 【发布竞价通知】省发展改革委负责发布年度竞价通知,竞价通知主要包括:竞价申报主体、竞价组织分类、申报充足率、竞价电量规模、竞价上下限、执行期限、监督联系方式等内容。

第三十一条 【发布竞价公告】竞价通知发布5个工作日内,国网山东省电力公司应发布竞价公告,竞价公告应包括:竞价平台(网址)、竞价时间安排、竞价组织程序、咨询电话等内容。

第三十二条 【提交竞价资料】拟参与竞价的新能源项目应根据竞价公告要求,在规定的期限内填报基本信息、提交相关资质材料、申报电价、提交履约保函。申报电价在初次提交期限截止后自动封存,不得更改。其他审核未通过的,统一回退并限期修改,逾期未重新提交或提交仍未通过审核的,取消竞价资格。

第三十三条 【审核竞价资料】省发展改革委会同省能源局、国网山东省电力公司负责对新能源项目提交资料的完整性、合规性进行审核。

因履约保函开具不符合规定,在竞价平台系统被审核退回并备注“该笔保函可作废”的,视同受益人自动放弃追索权,无须书面确认同意,竞价申报主体可凭“该笔保函可作废”信息,到银行作废履约保函。

第三十四条 【申报价格出清】国网山东省电力公司根据本实施细则第二十三条、第二十四条、第二十五条规定,对通过审核的项目进行价格出清。

第三十五条 【出清价格公示】价格出清结束后,国网山东省电力公司负责对出清的项目名称、项目类型、机制电量比例、机制电价标准等信息进行公示,公示期为3个工作日。竞价申报主体对公示结果有异议的,须在公示期内提出,并提供相关证明材料。公示期内未提出异议的,视为认可竞价结果。

第三十六条 【公布竞价结果】公示期结束且无异议后,国网山东省电力公司将竞价结果报省发展改革委,省发展改革委会同省能源局负责发布竞价结果。

第三十七条 【签订购售电合同】国网山东省电力公司要在办理项目并网服务流程时,与新能源项目完成含差价结算条款的购售电合同签订工作,明确项目基本情况、纳入机制的电量规模、机制电价价格、结算参考价格、差价结算方式、执行期限等内容。

增量项目竞价前已经完成购售电合同签订的,暂不重签合同,差价结算等相关事项按照政策规定执行。

第三十八条 【未入选项目权利】当次竞价未入选项目可继续参与后续竞价,获得机制电量前可正常参与电力市场交易(含中长期交易等)。当次竞价入选公布的项目不可再次参与后续竞价。


第六章  保障机制

第三十九条 【已投产项目保函要求】拟参与竞价的已投产项目,原则上不需开具履约保函。

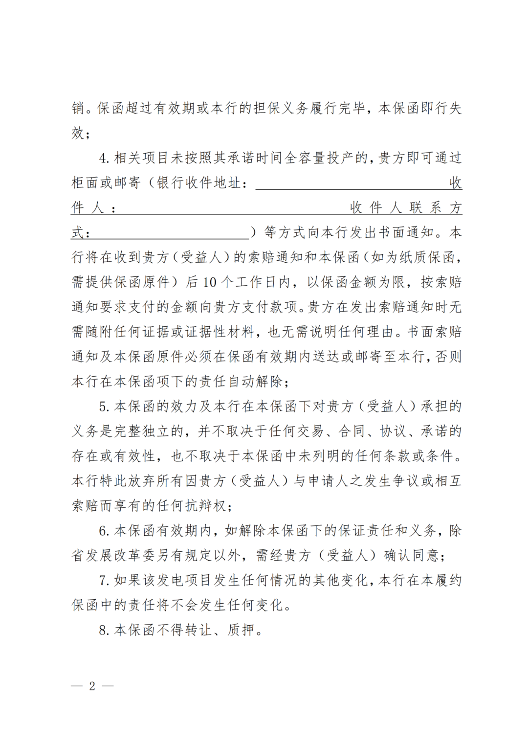
第四十条 【未投产项目保函要求】拟参与竞价的未投产项目,需提交在国内银行营业网点开具的履约保函。履约保函应严格按照模板开具(模板详见附表)。模板内容原则上不允许修改,如有修改银行担保责任不因修改而减轻。保函开具金额应大于或等于按以下公式计算出的金额。

(一)单个项目履约保函金额=项目核准(备案)装机容量(交流测)×上一年度竞价通知中发布的该类型电源年度发电利用小时数×上一年度竞价通知中发布的该类型电源竞价上限×10%(金额四舍五入取整到千元,下同),且不低于6000元。首次竞价相关参数以2025年竞价通知为准。

(二)分布式光伏竞价代理商履约保函金额=∑(被代理光伏项目备案装机容量(交流测)×上一年度竞价通知中发布的该类型电源年度发电利用小时数×上一年度竞价通知中发布的该类型电源竞价上限×10%,且被代理的单个项目不低于6000元)。首次竞价相关参数以2025年竞价通知为准。

(三)上一年度该类型未组织竞价的,开具履约保函时参照最近一次年度竞价参数执行。

第四十一条 【自然人户用项目保函要求】未投产的自然人户用分布式光伏项目,自主参与竞价的,原则上不需开具履约保函;委托竞价代理商代理参与竞价的,代理商需根据本实施细则第四十条要求合并开具履约保函。

第四十二条 【同一竞价主体项目保函要求】单一竞价项目,最多开具一份履约保函。同一发电企业申报多个未投产项目的,可根据本实施细则第四十条要求按项目逐一开具履约保函,也可合并开具一份履约保函。

第四十三条 【合并开具保函责任】合并开具履约保函的,如开具保函不符合审核要求,该保函涉及项目将全部退回至分布式光伏竞价代理商或发电企业。

第四十四条 【保函有效期】履约保函有效期,不得早于申报投产时间向后推9个月,其中按单个项目开具履约保函的,按该项目申报投产时间次月1日开始计算;合并开具履约保函的,按该保函所担保项目中最晚1个项目的申报投产时间次月1日开始计算。

第四十五条 【保函退还机制】竞价结束后,按单个项目开具履约保函的,未入选新能源项目可申请退还履约保函,入选项目全容量并网后可申请退还。分布式光伏竞价代理商所代理项目,以及同一发电企业申报多个项目合并开具一份履约保函的,其入选项目全部全容量并网后可申请退还。

第四十六条 【未按期投产考核(6个月内)】新能源项目全容量并网时间晚于申报投产月份,但不超过6个月(含,按自然月计算)时,该项目申报投产次月1日至实际投产日期当月月底前覆盖的机制电量自动失效,机制电价执行起始日期不变。

国网山东省电力公司应根据延期天数(自申报投产时间次月1日至实际投产日期)每日扣除该项目对应履约保函金额的1‰作为违约金。违约金在项目实际投产后,采用一次性扣除方式从履约保函中扣除。

第四十七条 【未按期投产考核(超过6个月)】新能源项目全容量并网时间较申报投产月份,晚于6个月以上时(按自然月计算),该项目当次竞价结果作废,扣除该项目对应全部履约保函,并取消该项目未来三个年度的竞价资格。

第四十八条 【保函资金用途】扣除的履约保函资金纳入系统运行费,由全体用户分享。

第四十九条 【特殊问题免责条款】因重大政策调整或自然灾害等不可抗力导致新能源项目全容量并网延期的,经省发展改革委同意,可免于履约保函资金以及后续竞价资格考核。

第五十条 【其他保证方式】具备条件时,新能源项目可通过保证金、履约保证保险等方式参与竞价。

第五十一条 【竞价申报主体责任】竞价申报主体应自觉维护竞价秩序,严格遵守国家相关规定,真实填报和提供相关竞价信息,不得施行操纵市场、串通报价及扰乱市场秩序、损害社会公共利益和其他经营主体合法权益的行为。申报主体涉嫌违法违规的,由有关部门依法依规处置,其最高层级控股公司在山东所有项目禁止参加未来三个年度的竞价。

第五十二条 【竞价组织主体责任】竞价组织主体及其相关工作人员要做好信息安全保密工作,不得违规获取或者泄露未经授权披露的信息。

第五十三条 【风险提示】机制电价竞价由新能源项目自愿参加,因参与竞价产生的机制电量缩减、履约保函资金扣减和项目竞价资格取消等风险由企业自行承担。


第七章  附则

第五十四条 【执行时间】本实施细则自印发之日起执行。

b178db4e6c744798b8afa6be0d7c765a_01.png

b178db4e6c744798b8afa6be0d7c765a_02.png

b178db4e6c744798b8afa6be0d7c765a_03.png

6647d6a337504848b14e6355ed135809_01.png

783ea03c3fc14e0994ba5b23399de9be_01.png

783ea03c3fc14e0994ba5b23399de9be_02.png

66a37d8ed3d3458dbd45d2371a17c79f_01.png


企业简介

山东虹知数科电力有限公司是按照国家深化电力体制改革要求成立的“科技型”售电公司。公司以“在新型电力系统下,为客户提供高性价比、可靠的、绿色的综合智慧能源服务”为战略目标,具备多年电力市场咨询、购售电、碳资产管理、综合能源等业务服务经验,全面涵盖新能源发电、售电公司、独立储能、工商业用户等市场主体。